본문 바로가기
세부 네비게이션 바로가기
1Q Bank China HUB
本站支持IPV6访问
홈으로
关于韩亚
韩亚银行(中国)介绍
韩亚金融集团
公示区
人才招聘
分支机构
北京
上海
天津
沈阳
青岛
烟台
长春
哈尔滨
大连
广州
南京
西安
银行业务介绍
个人客户
企业客户
金融产品
个人客户
企业客户
理财产品
结构性存款
大额存单
电子银行介绍
个人网上银行
企业网上银行
电话银行
短信通服务
1Q Bank
客服中心
常见问题
格式文件
存款保险
存款保险
消保专区
征信专区
1QBank客户端
1QBank客户端
业务手续费收费标准
个人柜台业务
个人贷款
银行卡
单位结算卡
个人网银&手机银行
1QTransfer
国际业务
跨行人民币业务
对公柜台结算业务
对公其他结算业务
对公授信业务
企业网上银行
保管箱业务
中文
한국어
韩亚银行介绍
韩亚银行(中国)介绍
CEO介绍
银行发展历程
银行发展战略
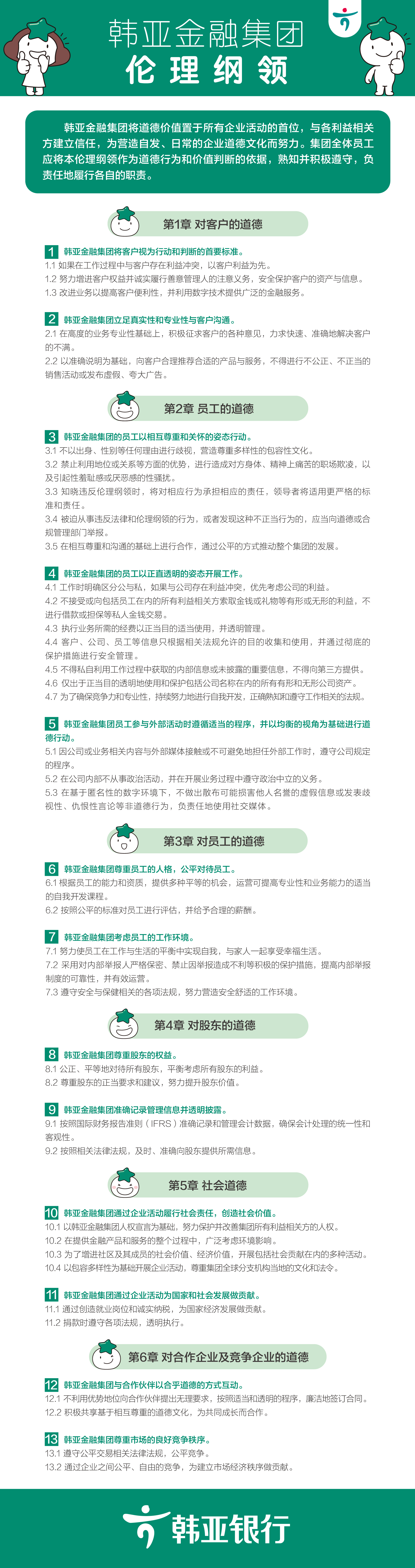
伦理纲领
Annual Report
监管资本
组织结构
韩亚金融集团
韩亚金融集团介绍
发展战略
核心价值
集团组织结构
国际化网络
公示区
公示
活动
韩亚新闻
人才招聘